初识MQ
# 1. 同步调用
之前说过,我们现在基于OpenFeign的调用都属于是同步调用,那么这种方式存在哪些问题呢?
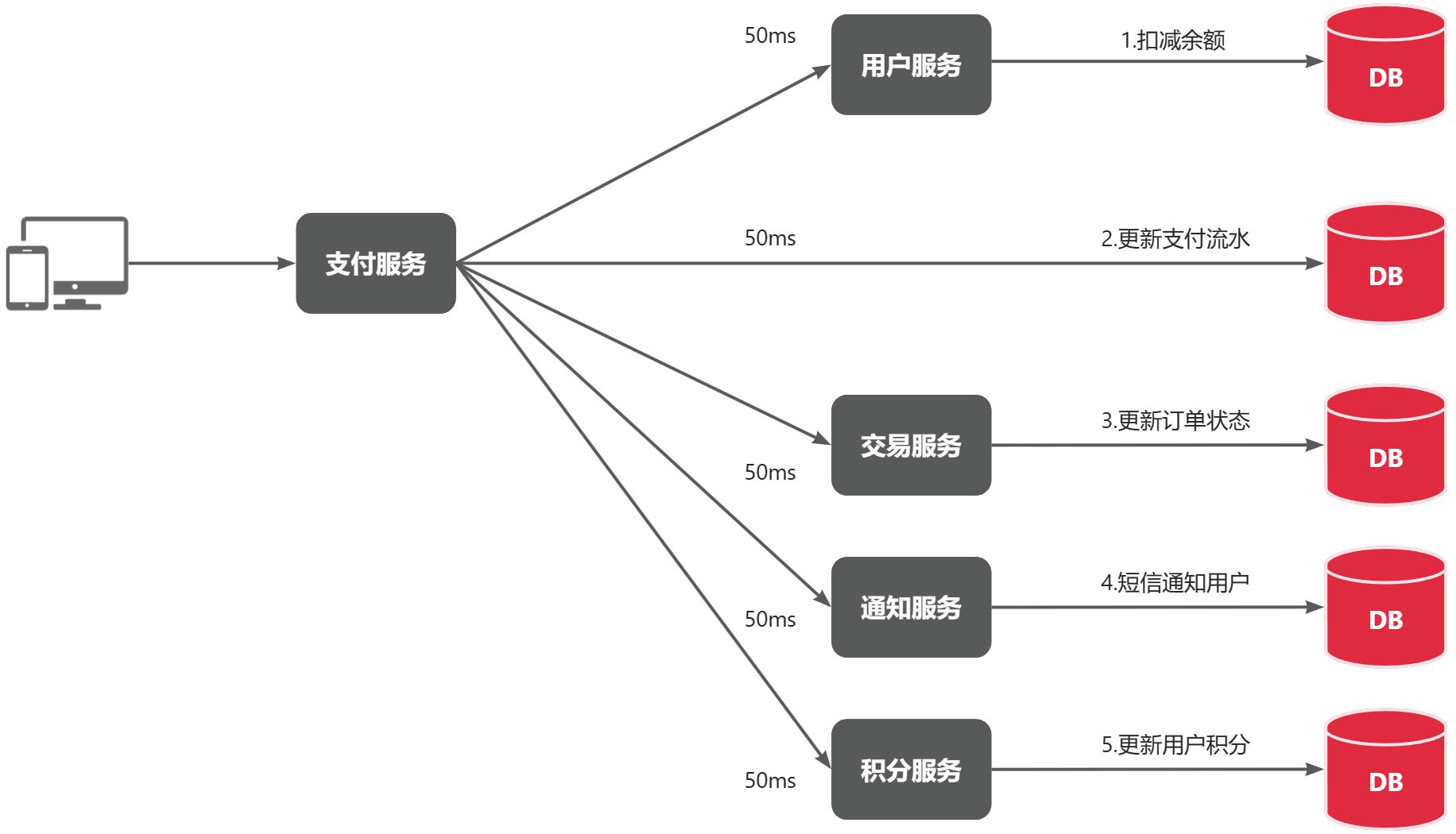
举个例子,我们以昨天留给大家作为作业的余额支付功能为例来分析,首先看下整个流程:
目前我们采用的是基于OpenFeign的同步调用,也就是说业务执行流程是这样的:
- 支付服务需要先调用用户服务完成余额扣减
- 然后支付服务自己要更新支付流水单的状态
- 然后支付服务调用交易服务,更新业务订单状态为已支付
三个步骤依次执行。
这其中就存在3个问题:
第一,拓展性差 我们目前的业务相对简单,但是随着业务规模扩大,产品的功能也在不断完善。
在大多数电商业务中,用户支付成功后都会以短信或者其它方式通知用户,告知支付成功。假如后期产品经理提出这样新的需求,你怎么办?是不是要在上述业务中再加入通知用户的业务?
某些电商项目中,还会有积分或金币的概念。假如产品经理提出需求,用户支付成功后,给用户以积分奖励或者返还金币,你怎么办?是不是要在上述业务中再加入积分业务、返还金币业务?
最终你的支付业务会越来越臃肿:
也就是说每次有新的需求,现有支付逻辑都要跟着变化,代码经常变动,不符合开闭原则,拓展性不好。
第二,性能下降
由于我们采用了同步调用,调用者需要等待服务提供者执行完返回结果后,才能继续向下执行,也就是说每次远程调用,调用者都是阻塞等待状态。最终整个业务的响应时长就是每次远程调用的执行时长之和:
假如每个微服务的执行时长都是50ms,则最终整个业务的耗时可能高达300ms,性能太差了。
第三,级联失败 由于我们是基于OpenFeign调用交易服务、通知服务。当交易服务、通知服务出现故障时,整个事务都会回滚,交易失败。
这其实就是同步调用的级联失败问题。
但是大家思考一下,我们假设用户余额充足,扣款已经成功,此时我们应该确保支付流水单更新为已支付,确保交易成功。毕竟收到手里的钱没道理再退回去吧
。
因此,这里不能因为短信通知、更新订单状态失败而回滚整个事务。
综上,同步调用的方式存在下列问题:
- 拓展性差
- 性能下降
- 级联失败
而要解决这些问题,我们就必须用异步调用的方式来代替同步调用。
# 2. 异步调用
异步调用方式其实就是基于消息通知的方式,一般包含三个角色:
- 消息发送者:投递消息的人,就是原来的调用方
- 消息Broker:管理、暂存、转发消息,你可以把它理解成微信服务器
- 消息接收者:接收和处理消息的人,就是原来的服务提供方

在异步调用中,发送者不再直接同步调用接收者的业务接口,而是发送一条消息投递给消息Broker。然后接收者根据自己的需求从消息Broker那里订阅消息。每当发送方发送消息后,接受者都能获取消息并处理。 这样,发送消息的人和接收消息的人就完全解耦了。
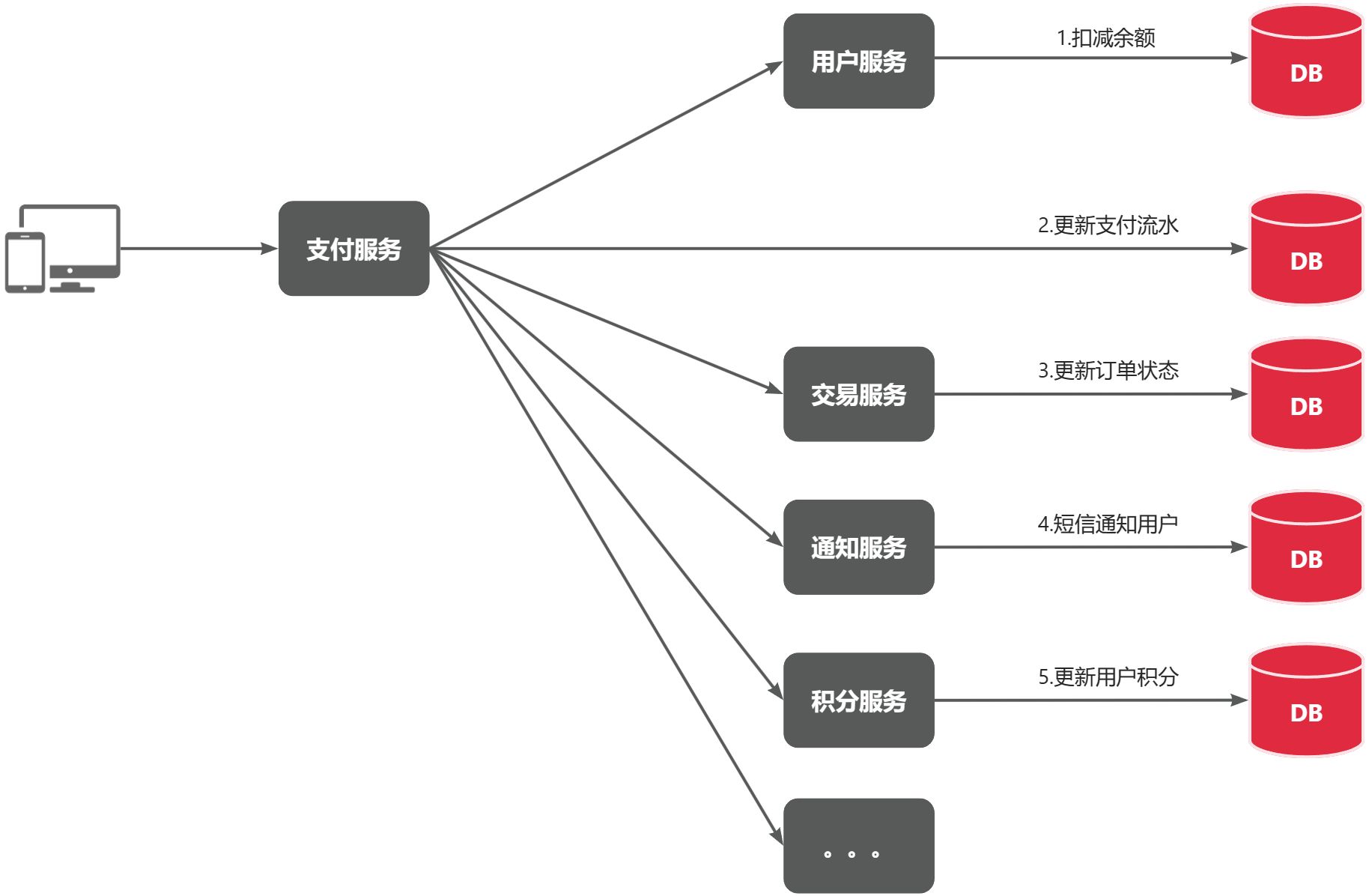
还是以余额支付业务为例:
除了扣减余额、更新支付流水单状态以外,其它调用逻辑全部取消。而是改为发送一条消息到Broker。而相关的微服务都可以订阅消息通知,一旦消息到达Broker,则会分发给每一个订阅了的微服务,处理各自的业务。
假如产品经理提出了新的需求,比如要在支付成功后更新用户积分。支付代码完全不用变更,而仅仅是让积分服务也订阅消息即可:
不管后期增加了多少消息订阅者,作为支付服务来讲,执行问扣减余额、更新支付流水状态后,发送消息即可。业务耗时仅仅是这三部分业务耗时,仅仅100ms,大大提高了业务性能。
另外,不管是交易服务、通知服务,还是积分服务,他们的业务与支付关联度低。现在采用了异步调用,解除了耦合,他们即便执行过程中出现了故障,也不会影响到支付服务。
综上,异步调用的优势包括:
- 耦合度更低
- 性能更好
- 业务拓展性强
- 故障隔离,避免级联失败
当然,异步通信也并非完美无缺,它存在下列缺点:
- 完全依赖于Broker的可靠性、安全性和性能
- 架构复杂,后期维护和调试麻烦
# 3. 技术选型
消息Broker,目前常见的实现方案就是消息队列(MessageQueue),简称为MQ。 目比较常见的MQ实现:
- ActiveMQ
- RabbitMQ
- RocketMQ
- Kafka
几种常见MQ的对比:
| RabbitMQ | ActiveMQ | RocketMQ | Kafka | |
|---|---|---|---|---|
| 公司/社区 | Rabbit | Apache | 阿里 | Apache |
| 开发语言 | Erlang | Java | Java | Scala&Java |
| 协议支持 | AMQP,XMPP,SMTP,STOMP | OpenWire,STOMP,REST,XMPP,AMQP | 自定义协议 | 自定义协议 |
| 可用性 | 高 | 一般 | 高 | 高 |
| 单机吞吐量 | 一般 | 差 | 高 | 非常高 |
| 消息延迟 | 微秒级 | 毫秒级 | 毫秒级 | 毫秒以内 |
| 消息可靠性 | 高 | 一般 | 高 | 一般 |
追求可用性:Kafka、 RocketMQ 、RabbitMQ 追求可靠性:RabbitMQ、RocketMQ 追求吞吐能力:RocketMQ、Kafka 追求消息低延迟:RabbitMQ、Kafka
据统计,目前国内消息队列使用最多的还是 RabbitMQ,再加上其各方面都比较均衡,稳定性也好,因此RabbitMQ 值得学习。